View Thermospa Parts Diagram PNG

View Thermospa Parts Diagram PNG. If any of your hot tub's parts need to be repaired or replaced, you can find what you need in the online store. They custom builds spas with the.

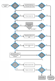
Spa Hot Tub Error Codes Fl Flo Flow Lf
Spa Hot Tub Error Codes Fl Flo Flow Lf from blog.hottubworks.com
Our #thermospa heat pad will ensure you the most effective method of #muscle relaxation: But there is a fitting that snaps into one of the jets that is split. Founded in 1983, it was purchased by a subsidiary of jacuzzi group worldwide in 2012 and now operates under the name thermospas hot tub products.

Von allgemeinen themen bis hin zu speziellen sachverhalten, finden sie auf thermospa.ru alles.

Is an american brand of hot tubs, headquartered in wallingford, connecticut. Rancilio water tank lid (5017) 2: In this module, we will get started with the fundamental definitions for energy transfer, including the definitions of work transfer and heat transfer. Follow us for hot tub tips!